
Gedetailleerde productbeschrijving
SUS304 servomotor Automatische ronde fles PLC van de etiketteringsmachine controle
Toepassing
Deze servomotor automatische wikkel-etiketteermachine is geschikt voor alle soorten platte voorwerpen zoals voedsel, chemisch, farmaceutisch, cosmetisch, briefpapier, cd-schijf, karton, doos en diverse olieketels enz. Automatische wikkel-etiketteermachine is geschikt voor

Kenmerken
| Operatie | PLC-besturingssysteem maakt de etiketteermachine eenvoudig te bedienen |
| Materiaal | Het hoofdgedeelte van de etiketteermachine is gemaakt van SUS304-roestvrij staal |
| Configuratie | Onze etiketteermachines gebruiken bekende Japanse, Duitse, Amerikaanse, Koreaanse of Taiwanese merkonderdelen |
| Flexibiliteit | De cliënt kan ervoor kiezen om printer en codemachine toe te voegen; kan ervoor kiezen om verbinding te maken met converyer of niet. |
Technische parameters

| Naam | automatische verpakking etiketteermachine |
| Etiketteringssnelheid | 60-300 stuks / min |
| Hoogte van het object | 25-95 mm |
| Dikte van het object | 12-25 mm |
| Hoogte van label | 20-90 mm |
| Lengte van het label | 25-80 mm |
| Labelrol binnendiameter | 76 mm |
| Buitendiameter labelrol | 350 mm |
| Nauwkeurigheid van etikettering | ± 0,5 mm |
| Stroomvoorziening | 220V 50 / 60HZ 2KW |
| Gasverbruik van de printer | 5Kg / m2 (als codeermachine wordt toegevoegd) |
| Grootte van de etiketteermachine | 2500 (L) × 1250 (B) × 1750 (H) mm |
| Gewicht van de etiketteermachine | 150 kg |
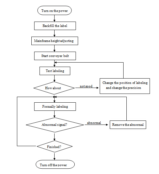
Werkingsstroomschema

Schakelschema

Details laten zien

Verpakking en verzending

· Haven: Shanghai
· Details over de verpakking: houten kist export verpakking
· Levering detail: Normaal gesproken 12-15 dagen na ontvangst van betaling
Vertrouw ons, VKPAK , Uw goede keuze! Snelle reactie op uw verzoek!
Onze diensten
1. Bied u een professionele etiketteringsoplossing aan volgens uw specifieke etiketteringsvereisten.
2. Levert u een hoogwaardige etiketteermachine na het plaatsen van de bestelling.
3. Probeer de levertijd zo kort te maken dat deze aan uw wensen voldoet.
4. Biedt u levenslange gratis technische ondersteuning nadat u onze machine hebt ontvangen.
FAQ
1. Wat voor soort etiketteermachine heeft u?
Geachte klant, we hebben een automatische en semi-automatische etiketteermachine voor ronde containers en een vlakke ondergrond. Sommige modellen voor één label en andere voor twee of zelfs meer. En we kunnen de machine ontwerpen op basis van uw specifieke etiketteringssituatie.
Dus, pls viel vrij om ons uw etiketteringsvereisten te sturen, wij zullen u een bevredigende etiketteringsoplossing bieden.
2. Zou de codeermachine de datum en het lotnummer kunnen afdrukken?
Ja, u kunt ervoor kiezen om een codeermachine toe te voegen om de gewenste letters en nr. Af te drukken.
Het is hot stamp en kan maximaal drie regels afdrukken.
3. Welke informatie moeten we verstrekken om het geschikte model te controleren?
Stuur ons een foto van uw container en label, evenals de container- en labelgrootte.
Vertel ons ook wat voor soort label u gebruikt, indien mogelijk. (Bijvoorbeeld, zelfklevend, zou kunnen lijmen, hete lijm, enz., Of het label nu op rol is of in stukken.) Vervolgens laten we u het geschikte model controleren.
Label: industriële etiketteermachine, etiketteermachine voor glazen flessen









